九脉需求
全国
省
市
区
搜索
找产品
找芯片
找算法
找方案/模组
找解决方案
找平台/找系统
找软件/找开发
找配件
找外壳/找外观
找代工
找生产设备
找厂家(我代理)
工程招商
找安装/找维护
采购清单
找认证
找兼职
找场地
找服务
全部分类
找产品
找芯片
找算法
找方案/模组
找解决方案
找平台/找系统
找软件/找开发
找配件
找外壳/找外观
找代工
找生产设备
找厂家(我代理)
工程招商
找安装/找维护
采购清单
找认证
找兼职
找场地
找服务
找产品:
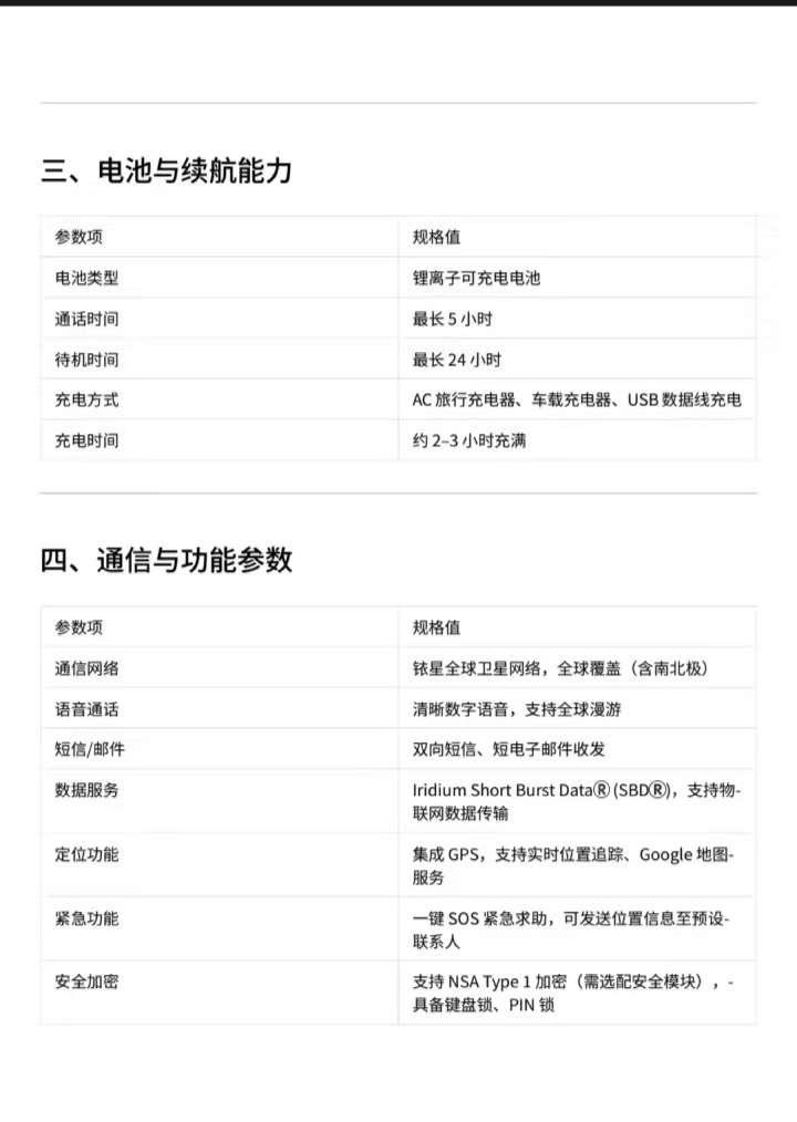
铱星通讯手持机
待对接
待定
2026-03-24
点击量:318
有价格优势的厂家联系我
申请对接,解决需求